搜索
首页
教学管理
教学改革
实验实训
名师名教
精品课程
人才培养方案
在线教育
继续教育
学院主页
关于开展高校教师课程思政教学能力培训的通知
新闻编辑:
发布日期:2021-11-23
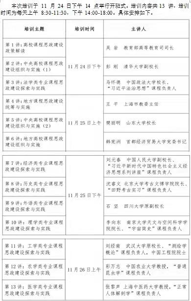
全国高校教师网络培训中心定于2021年11月24-26 日举办高校教师课程思政教学能力培训,对参加培训并获得证书的教师,其培训经历记入继续教育学时。请全体教师尽快扫描下方二维码完成个人注册,并按时进入培训平台:https://gxsz.enetedu.com参加培训。(注:本次培训视频将于11月26日14 点起进行回放。参训人员在11月30日24 点前完成全部培训内容且考评合格后,将获颁全国高校教师网络培训中心电子结业证书。2021年11月30日后仍可观看回放,但不再颁发电子结业证书。)
上一篇:
关于举办“山东省高职院校学分制改革”论坛的通知
下一篇:
青年教师比赛的通知
阅读排行
1
数控实训中心简介
2
我院成功获批教育部第三期供需对接就业育人项目立项,助力人才培养与就业对接
3
德州科技职业学院 关于开展2023年度精品在线开放课程建设项目立项的通知
4
关于推广国家职业教育智慧教育平台使用的通知
5
山东省教育厅关于加强职业院校教材管理工作的通知
6
通知
阅读推荐