匠心育人展风采 我院教师荣获校级教学能力大赛一等奖
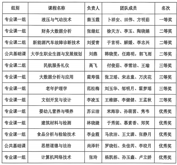
2025年6月5日,在刚刚落幕的2025年学院教学能力大赛中,智能制造学院秦玉霞教授领衔的《液压与气动技术》教学团队凭借课程创新和精心设置教学过程,从全院14个队伍中脱颖而出,荣获一等奖。
本次大赛学院为准备冲击省教学能力大赛的初选赛事,内容包括教学方案设计、现场授课展示等多个环节。教师团队采用“项目驱动+虚实结合”教学模式,通过自主创新研发,与企业深度融合,将课堂搬到车间,使课程设计中“液压系统分析”具备了沉浸式行业场景特色,获得评委组的普遍认可。
在备赛过程中,得到了从学院领导到每一位普通教师的鼎力相助,多位教师虽然不是教学团队的直接成员,但是,从拍摄、教具的准备、学生的组织等过程,付出大量的时间和汗水,从这个意义上说,这份荣誉是整个智能制造学院精诚团结、共同努力的结果。

返回