关注我们:
首 页
学院简介
专业设置
师资队伍
教学成果
实验实训
学生园地
就业服务
首页
>
医学护理学院
>
就业服务
就业服务
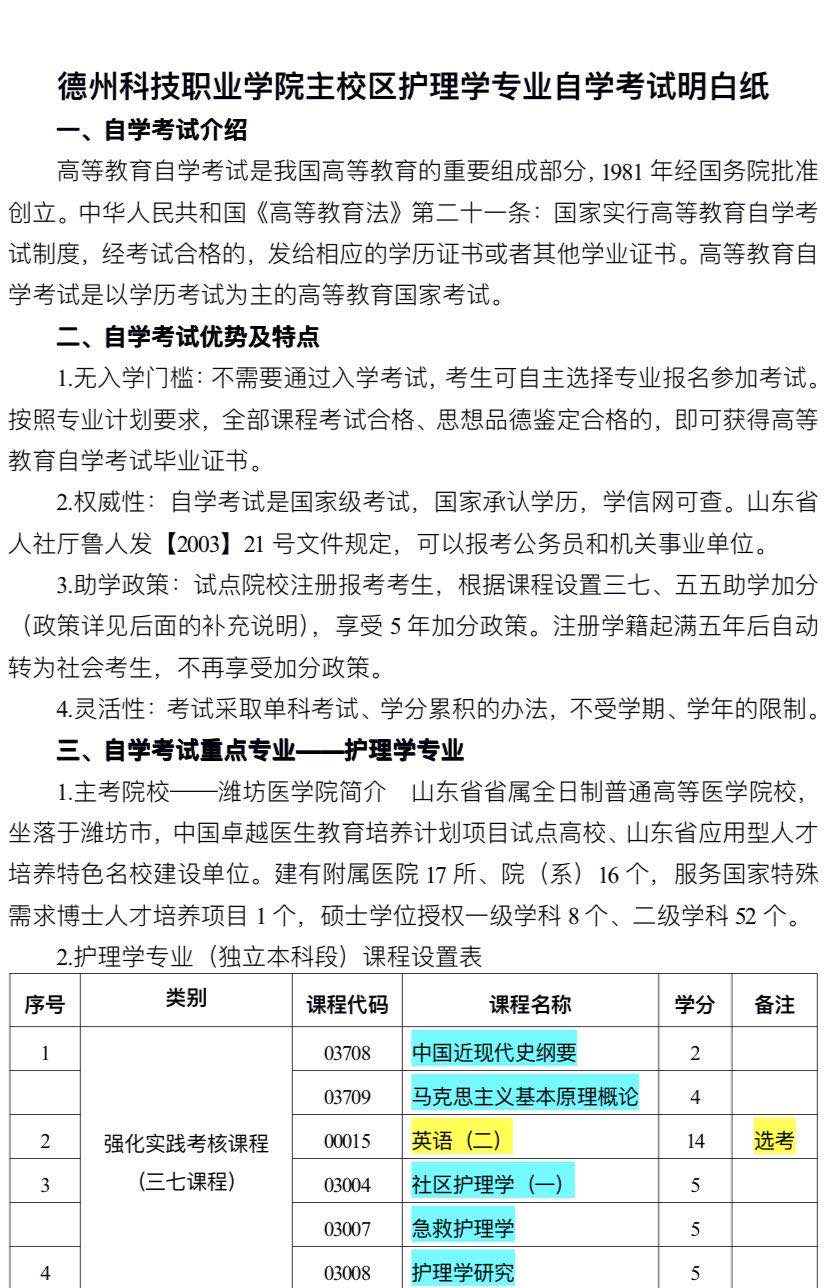
学历提升—护理学专业自学考试
为了畅通学生的学历提升渠道,医护系加强对外交流与合作。2019年12月6日,学院本科继续教育学院尹淑娟院长,校企合作处孙君处长,医护系范松梅主任、高圣迎副主任一行四人到潍坊医学院进行参观考察,并就合作达成了初步意向,现就护理学专业自学考试的情况说明如下。
返回