一 招收对象
普通高等学校全日制应届、往届毕业生,所学专业符合部队专业需要,年龄不超过24周岁(2001年1月1日以后出生),全日制研究生毕业生年龄放宽至26周岁。所学专业在就读的普通高等学校已经开展职业技能鉴定的,应当取得中级以上职业资格证书。
根据近几年招收情况看,直招军士只招男生不招女生。
二 报名时间和方法
(1)3月18日起,应征青年网上开始预报名。
(2) 6至7月份,国防部征兵办公室根据部队招收需求,结合网上预报名情况,下达各省(自治区、直辖市)招收任务。应征青年可查询所学专业是否符合2024年省级招收军士专业范围。
(3)网上报名时间原则上截止于8月1日。体格检查、政治考核时间由省级以下征兵办公室自行安排。
直招军士采取网上报名,普通高校毕业生登录“全国征兵网”查询招收专业分布情况,符合专业范围和招收条件的,通过“招收军士”端口报名。
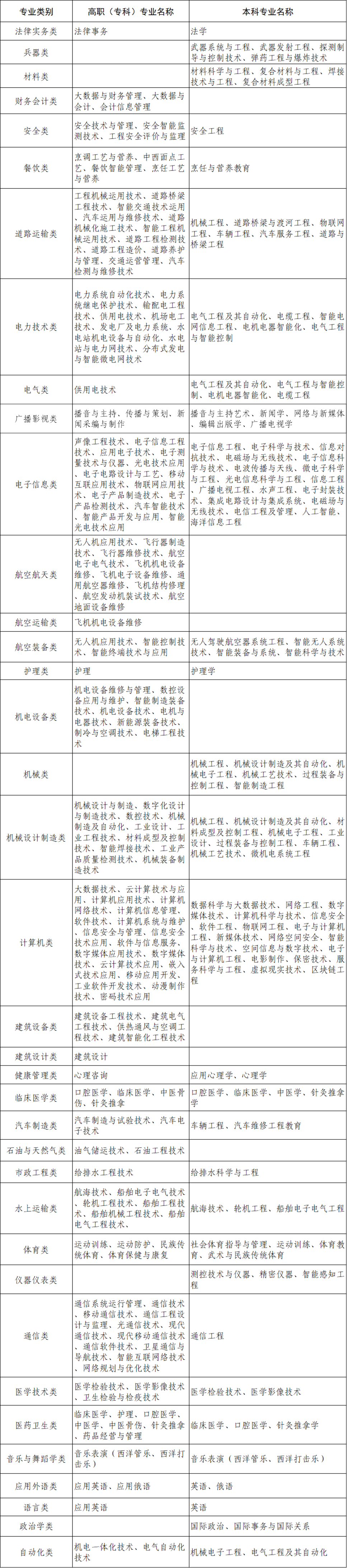
三 招收专业

近几年直招军士招收道路运输、汽车制造、电子信息、通信、计算机、机电设备、机械、医药等400余个军民通用专业。经初步统计招收专业如下:

今年专业信息查询步骤:等全国征兵网报名端口开启后,登录全国征兵网→点击招收军士→招收专业查询。“省级招收军士专业信息查询”计划于6至7月份开通,届时可登录全国征兵网查询是否符合本省招收专业。只有符合本省专业审核才能通过,否则无法进入体检、政治考核等环节。
四 报名基本条件
□ 身高:160cm以上;
□ 裸眼视力:4.5以上;
□ 体重符合下列条件且空腹血糖<7.0mmol/L的,合格: 男性:17.5≤BMI<30,其中:17.5≤男性身体条件兵BMI<27; BMI≥28须加查血液糖化血红蛋白检查项目,糖化血红蛋白百分比<6.5%,合格。
□ 有下列情况之下者建议不要报名:
① 面颈部文身或者瘢痕长径超过3cm的,带有淫秽、暴力和非法组织标志等文身的;
② 有违法犯罪记录的;
③ 有严重生理缺陷或严重残疾的;
④ 患有精神类疾病、艾滋病及其病毒携带者、恶性肿瘤、神经系统疾病等严重疾病的。
具体标准条件以《应征公民体格检查标准》和《军队征集和招录人员政治考核规定》及有关规定为准。
五 组织综合素质考评
因为直招军士入伍后从授予军士军衔的当月起,按照相应的军士工资标准发放工资,直招军士专业对口以后晋级也有优势,不像义务兵入伍后必须领两年津贴,专业还要从头学起。近几年大家都认识到直招军士比义务兵发展有优势,所以每年报名人数远超各省招收人数。为了从中优中选优,各省都会组织综合素质考评,考评项目一般包括学历层次、政治面貌、身体条件、综合能力素质、专业技能和体育特长等。
学历层次、政治面貌、身体条件、专业技能和体育特长等几项都无法短期提升,能够提升的只有综合能力素质,综合能力素质考的主要是体能。由于场地限制各地一般都是考核俯卧撑、仰卧起坐、立定跳远等项目。因为直招军士体能考核标准要比义务兵征集体能考核标准高很多,大家一定要提前半年或者一年做准备才能提高入伍几率,如果今年准备报名现在就要开始准备了!
如果合格人员因招收专业和员额限制未被录取的,可以同时参加下半年义务兵征集,但必须在全国征兵网上同时直招军士和义务兵。
六 首次授衔级别
直招军士入伍后首次授衔级别,由所在部队按照审批权限下达军士任职命令,并授予相应军衔,招收的普通高校毕业生,其高中(中职)毕业后在国家规定学制内在校就读的年数视同服现役时间;其中,普通本科毕业生入伍后授予下士军衔,服役满1年后授予中士军衔;高职(专科)毕业生入伍后授予下士军衔,服役满2年后授予中士军衔。
七 入伍后待遇
1.津贴和工资待遇:招收军士入伍后在新兵训练和岗前培训期间,按义务兵新兵标准发放津贴;从授予军士军衔的当月起,按照相应的军士工资标准发放工资。
2.军属优待:直接招收入伍的军士,由批准入伍的县(市、区)征兵办公室发放《应征公民入伍通知书》,其家庭享受军属待遇。
3.学费资助:对直接招收为军士的普通高校毕业生,入伍时对其在校期间缴纳的学费实行一次性补偿或获得国家助学贷款实行代偿。学费补偿或国家助学贷款代偿金额,按学生实际缴纳的学费或获得的国家助学贷两者金额较高者执行,据实补偿或者代偿,本专科学生每人每年最高不超过16000元、研究生每人每年最高不超过20000元。
4.军官选拔:直招军士在服役期间表现优秀、符合有关规定的可以按计划选拔为军官。
5.服役年限:直招军士应当至少服现役满5年,鼓励长期稳定服役。
6.岗位分配:入伍后进行入伍训练和岗前培训,主要进行与军士所从事专业相关的适应性训练,培训结束后按照专业对口、招用一致的原则,分配到相应岗位。
7.退役安置:直招军士退出现役,按照国家和军队有关规定发给退役金和补助费,根据服现役经历和本人意愿采取逐月领取退役金、自主就业、安排工作、退休、供养等方式安置。
八 注意事项
□ 2025年直招军士体格检查、政治考核等工作从8月1日开始,9月30日结束。具体时间安排,请咨询应征地兵役机关。
□ 完成网上报名后,请密切关注网上审核结论,跟踪掌握应征报名进展情况,保持通信联络顺畅,根据应征地兵役机关通知要求参加应征。
□ 因应征地招收军士专业和计划限制,未能被确定为直招军士送检对象的,还可根据应征地兵役机关安排参加义务兵征集。