欢迎您访问德州科技职业学院大学生就业网!
收藏本站
德科首页
首页
>
学生就业
>
通知公告
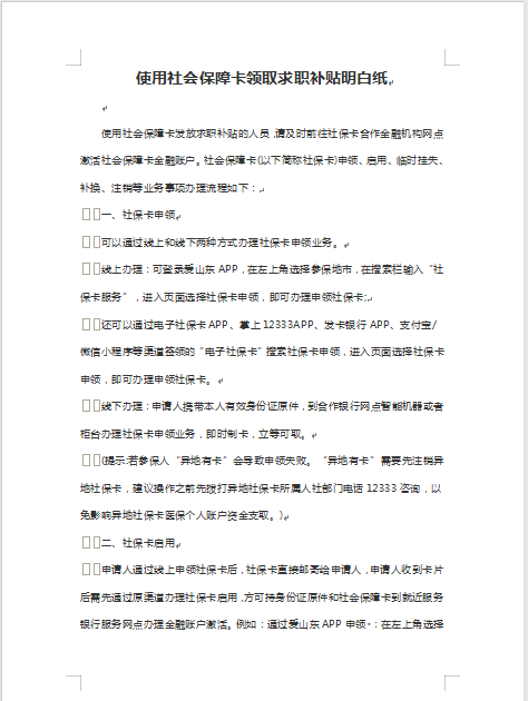
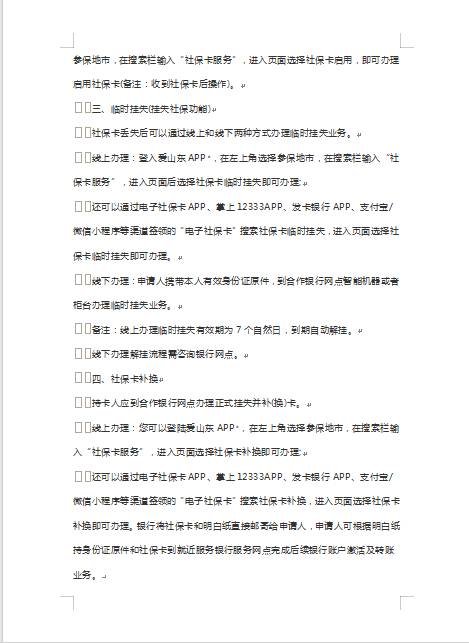
使用社会保障卡领取求职补贴明白纸