2023级人才培养方案
新能源汽车技术专业
二〇二三年五月
教学科研部
目录
一、专业名称及代码 4
二、入学要求 4
三、修业年限 4
四、培养目标及培养规格 4
(一)培养目标 4
(二)培养规格 4
五、专业教学体系 7
(一)职业能力分析与课程设置思路 7
(二) 课程体系设计 8
1. 专业课程体系架构 8
2.专业核心课程主要教学内容与要求 9
(三)实践教学体系设计 12
(四)素质教育体系 12
(五)思想政治素质教育 13
1.构建“三位一体”思政育人目标体系 13
2.构建“三力驱动”保障体系 14
(六)创新创业素质教育 15
1.创新创业课程 15
2.创新创业培训 15
3.创新创业竞赛 15
六、教学进程总体安排 16
(一)学时、学分安排 16
(二)课程设置总表 17
(三)课时学分分配明细 21
七、实施保障 22
(一)师资队伍 22
1.基本情况 22
2.专任教师 22
3.兼职教师 23
(二)教学设施 23
1.专业教室基本条件 23
一、专业名称及代码 4
二、入学要求 4
三、修业年限 4
四、培养目标及培养规格 4
(一)培养目标 4
(二)培养规格 4
五、专业教学体系 7
(一)职业能力分析与课程设置思路 7
(二) 课程体系设计 8
1. 专业课程体系架构 8
2.专业核心课程主要教学内容与要求 9
(三)实践教学体系设计 12
(四)素质教育体系 12
(五)思想政治素质教育 13
1.构建“三位一体”思政育人目标体系 13
2.构建“三力驱动”保障体系 14
(六)创新创业素质教育 15
1.创新创业课程 15
2.创新创业培训 15
3.创新创业竞赛 15
六、教学进程总体安排 16
(一)学时、学分安排 16
(二)课程设置总表 17
(三)课时学分分配明细 21
七、实施保障 22
(一)师资队伍 22
1.基本情况 22
2.专任教师 22
3.兼职教师 23
(二)教学设施 23
1.专业教室基本条件 23
2.校外实践教学条件 23
3.信息化资源 24
4.数字化教材与资料 24
(三)教学资源 25
1.教材使用及开发情况 25
2.馆藏图书 25
(四)教学方法 25
1.教学模式 25
(五)考核评价 26
1.课程考核 26
2.专项实践考核 26
(六)质量管理 26
八、毕业要求 27
(一)学分要求 27
(二)证书要求 27
3.信息化资源 24
4.数字化教材与资料 24
(三)教学资源 25
1.教材使用及开发情况 25
2.馆藏图书 25
(四)教学方法 25
1.教学模式 25
(五)考核评价 26
1.课程考核 26
2.专项实践考核 26
(六)质量管理 26
八、毕业要求 27
(一)学分要求 27
(二)证书要求 27
2023级新能源汽车技术专业培养方案
一、专业名称及代码
专业名称:新能源汽车技术
专业代码:460702
二、入学要求
1.高中阶段教育毕业生;
2.具有高中阶段同等学力者。
三、修业年限
弹性学制,修业年限3-6年。
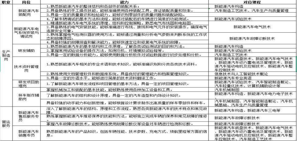
表1 职业面向表
| 所属专业大 类(代码) |
所属专类 (代码) |
对应行业 (代码) |
主要职业类别 (代码) | 要岗位群或技术领 域举例 |
职业资格证 书或技能等级
证书举例
|
| 装备制造大 类(46) |
汽车制造 类(4607) |
新能源车 整车制造 (3612) |
汽车整车制造人 员(6-22-02),汽 车零部件、饰件生 产加工人员(6-22- 01),检验试验人 员(6-31-03),汽 车工程技术人员 (2-02-07-11), 汽车摩托车修理技 术服务人员(4-12- 01) |
生产制造:新能源 汽车整车及关键零部 件装调、检测与质量 检验; 研发辅助:新能源 汽车整车及关键零部 件试制试验、工艺设 计及改进;营运服 务:新能源汽车维修 与服务 |
低压电工上 岗证(职业资 格证书)、汽 车维修工(人 社部) |
(一)培养目标
本专业培养能够践行社会主义核心价值观,传承技能文明,德智体美劳全面发 展,具有一定的科学文化水平,良好的人文素养、科学素养、数字素养、职业道
德、创新意识,爱岗敬业的职业精神和精益求精的工匠精神,较强的就业创业能力 和可持续发展的能力,掌握本专业知识和技术技能,具备职业综合素质和行动能
力,面向新能源车整车制造行业的汽车整车制造人员、汽车工程技术人员、汽车摩 托车修理技术服务人员等职业,能够从事新能源汽车整车及零部件装调、质量检
验、生产现场管理、试制试验和新能源汽车维修与服务等工作的高技能人才。
(二)培养规格
本专业学生应在系统学习本专业知识并完成有关实习实训基础上,全面提升知识、能力、素质,掌握并实际运用岗位(群)需要的专业核心技术技能,实现德智 体美劳全面发展,总体上须达到以下要求:
1.坚定拥护中国共产党领导和中国特色社会主义制度,以习近平新时代中国特 色社会主义思想为指导,践行社会主义核心价值观,具有坚定的理想信念、深厚的 爱国情感和中华民族自豪感;
2.掌握与本专业对应职业活动相关的国家法律、行业规定,掌握绿色生产、环 境保护、安全防护、质量管理等相关知识与技能,了解相关行业文化,具有爱岗敬 业的职业精神,遵守职业道德准则和行为规范,具备社会责任感和担当精神;
3.掌握支撑本专业学习和可持续发展必备的语文、数学、外语(英语等)、信 息技术等文化基础知识,具有良好的人文素养与科学素养,具备职业生涯规划能
力;
4.具有良好的语言表达能力、文字表达能力、沟通合作能力,具有较强的集体 意识和团队合作意识,学习1门外语并结合本专业加以运用;
5.掌握汽车机械基础、机械制图与CAD、新能源汽车构造、新能源汽车电力电子 技术等方面的基础知识;
6.掌握新能源汽车动力蓄电池、驱动电机及电控系统的结构和工作原理,辅助 系统的结构和工作原理,整车电源管理和网络架构、故障诊断策略等方面的基础知 识;
7.掌握新能源汽车制造和维修工艺、电子控制系统的装调和检测工艺等方面的 基础知识;
8.掌握新能源汽车电气系统、底盘系统、动力蓄电池及管理系统、驱动电机及 控制系统、整车控制系统等装配、调试技术技能,具有新能源汽车整车及关键零部 件装调能力;
9.掌握新能源汽车整车及动力蓄电池系统、驱动电机系统等质量检验和性能检 测技术技能,具有新能源汽车整车及关键零部件质量检验和性能检测能力;
10.掌握冲压、焊接、涂装、总装工艺编制、生产管理等技术技能,具有一定的 新能源汽车整车及关键零部件工艺编制、生产现场管理能力;
11.掌握新能源汽车试验台架搭建、试验数据采集处理及分析等技术技能,具有 一定的新能源汽车整车及关键零部件样品试制试验能力;
掌握新能源汽车电路分析、故障诊断等技术技能,具有新能源汽车检测与维修 能力;
12.掌握新能源汽车整车性能测试、鉴定评估等技术技能,具有一定的二手车交易评估能力;
13.掌握新能源汽车充电设备装调、检测、维护与检修等技术技能,具有新能源 汽车充电设备装调、维修能力;
14.掌握信息技术基础知识,具有适应本行业数字化和智能化发展需求的数字技 能;
15.具有探究学习、终身学习和可持续发展的能力,具有整合知识和综合运用知 识分析问题和解决问题的能力;
16.掌握身体运动的基本知识和至少1项体育运动技能,达到国家大学生体质健 康测试合格标准,养成良好的运动习惯、卫生习惯和行为习惯;具备一定的心理调 适能力;
17.掌握必备的美育知识,具有一定的文化修养、审美能力,形成至少1项艺术 特长或爱好;
18.树立正确的劳动观,尊重劳动,热爱劳动,具备与本专业职业发展相适应的 劳动素养,弘扬劳模精神、劳动精神、工匠精神,弘扬劳动光荣、技能宝贵、创造 伟大的时代风尚。
2.掌握与本专业对应职业活动相关的国家法律、行业规定,掌握绿色生产、环 境保护、安全防护、质量管理等相关知识与技能,了解相关行业文化,具有爱岗敬 业的职业精神,遵守职业道德准则和行为规范,具备社会责任感和担当精神;
3.掌握支撑本专业学习和可持续发展必备的语文、数学、外语(英语等)、信 息技术等文化基础知识,具有良好的人文素养与科学素养,具备职业生涯规划能
力;
4.具有良好的语言表达能力、文字表达能力、沟通合作能力,具有较强的集体 意识和团队合作意识,学习1门外语并结合本专业加以运用;
5.掌握汽车机械基础、机械制图与CAD、新能源汽车构造、新能源汽车电力电子 技术等方面的基础知识;
6.掌握新能源汽车动力蓄电池、驱动电机及电控系统的结构和工作原理,辅助 系统的结构和工作原理,整车电源管理和网络架构、故障诊断策略等方面的基础知 识;
7.掌握新能源汽车制造和维修工艺、电子控制系统的装调和检测工艺等方面的 基础知识;
8.掌握新能源汽车电气系统、底盘系统、动力蓄电池及管理系统、驱动电机及 控制系统、整车控制系统等装配、调试技术技能,具有新能源汽车整车及关键零部 件装调能力;
9.掌握新能源汽车整车及动力蓄电池系统、驱动电机系统等质量检验和性能检 测技术技能,具有新能源汽车整车及关键零部件质量检验和性能检测能力;
10.掌握冲压、焊接、涂装、总装工艺编制、生产管理等技术技能,具有一定的 新能源汽车整车及关键零部件工艺编制、生产现场管理能力;
11.掌握新能源汽车试验台架搭建、试验数据采集处理及分析等技术技能,具有 一定的新能源汽车整车及关键零部件样品试制试验能力;
掌握新能源汽车电路分析、故障诊断等技术技能,具有新能源汽车检测与维修 能力;
12.掌握新能源汽车整车性能测试、鉴定评估等技术技能,具有一定的二手车交易评估能力;
13.掌握新能源汽车充电设备装调、检测、维护与检修等技术技能,具有新能源 汽车充电设备装调、维修能力;
14.掌握信息技术基础知识,具有适应本行业数字化和智能化发展需求的数字技 能;
15.具有探究学习、终身学习和可持续发展的能力,具有整合知识和综合运用知 识分析问题和解决问题的能力;
16.掌握身体运动的基本知识和至少1项体育运动技能,达到国家大学生体质健 康测试合格标准,养成良好的运动习惯、卫生习惯和行为习惯;具备一定的心理调 适能力;
17.掌握必备的美育知识,具有一定的文化修养、审美能力,形成至少1项艺术 特长或爱好;
18.树立正确的劳动观,尊重劳动,热爱劳动,具备与本专业职业发展相适应的 劳动素养,弘扬劳模精神、劳动精神、工匠精神,弘扬劳动光荣、技能宝贵、创造 伟大的时代风尚。
五、专业教学体系
(一)职业能力分析与课程设置思路
(一)职业能力分析与课程设置思路
(二)课程体系设计
1. 专业课程体系架构
1. 专业课程体系架构
2.专业核心课程主要教学内容与要求
| 序号 | 课程涉及的 主要领域 | 典型工作任务描述 | 主要教学内容与要求 |
| 1 |
新能源汽车 底盘技术 |
①依据安全操作规范要求,按照工艺文件对 底盘系统进行装配与调试。 ②使用维修手册或电路图(装配图),利 用检测设备对底盘电控系统进行性能测试 和故障诊断 |
①掌握底盘系统的结构、位置与控制策略。 ②能够装配与调试底盘系统。 ③能够利用检测设备对底盘电控系统 (减速器/变速器、TCU 、EGSM 、TPMS、 EPS 、ABS 、ESC、EPB、 电控悬架、能量回收 等)进行性能测试和故障诊断 |
| 2 |
新能源汽车 电气技术 |
①依据安全操作规范要求 ,按照工艺文 件,利用常用工具,对照明信号、车窗刮 水器、仪表防盗、舒适登车与起动、暖风 空调、热管理系统等装配与调试。 ②使用维修手册或电路图(装配图),利 用检测设备对电气系统进行性能测试和故 障诊断 |
①掌握照明信号、车窗刮水器、仪表防盗、舒适登 车与起动、暖风空调、热管理系统等的结构、位置 与控制策略。 ②能够装配与调试照明信号、车窗刮水器、仪表防 盗、舒适登车与启动、暖风空调、热管理系统等。 ③能够利用检测设备对照明信号、车窗刮水器、仪 表防盗、舒适登车与起动、暖风空调、热管理系统 等进行性能测试和 故障诊断 |
| 3 |
新能源汽车 动力蓄电池 及管理技术 |
①依据安全操作规范要求,按照工艺文件 测试动力蓄电池的性能(单体、模组、总 成、内部安全组件)。 ②依据国家有关标准,按照工艺文件进行动 力蓄电池总成装配与调试。 ③依据国家有关标准,按照工艺文件对动力 蓄电池管理系统进行装配与调试。 ④使用维修手册或电路图(装配图),利 用检测设备对动力蓄电池及管理系统进行 性能测试和故障诊断 |
①了解动力蓄电池的类型、结构、不同车型位置 与性能指标 、试验条件与方法、回收管理与再利 用办法等。 ②掌握动力蓄电池管理系统控制架构、逻辑。 ③能够测试动力蓄电池的性能(单体、模组、总 成、内部安全组件); ④ 能够装配与调试动力蓄 电池总成 (单体、模组、PACK)。 ⑤能够装配与调试动力蓄电池管理系统。 ⑥能够利用检测设备对动力蓄电池及管理系统进行 性能测试和故障诊断 |
续表
| 序 号 | 课程涉及的 主要领域 | 典型工作任务描述 |
主要教学内容与要求 |
| 4 |
新能源汽车 驱动电机及 控制技术 |
①依据安全操作规范要求,按照工艺文件 对不同类型的电机/变频器的总成进行装 配与调试。 ②按照工艺文件进行不同类型的电机、变 频器的整车装配与调试。 ③按照工艺文件,使用专用工具进行混合 动力变速器/传动桥的总成装配与调试。 ④使用维修手册或电路图(装配图),利 用检测设备对驱动电机及控 制系统进行性能测试和故障诊断 |
①掌握不同类型电机的结构、位置与控制策略。 ②能够完成不同类型的电机/ 变频器的总成装配与 调试。 ③能够完成不同类型的电机/变频器的整车装配与 调试。 ④能够完成混合动力变速器/ 传动桥的总成装配与 调试。 ⑤能够利用检测设备对驱动电机及控 制系统进行性能测试(静态/动态、不同工况/路 况/负载等)和故障诊断 |
| 5 |
新能源汽车 整车控制技 术 |
①使用维修手册或电路图(装配图),利 用检测设备对车载网络控制系统进行性能 测试和故障诊断。 ②使用维修手册或电路图(装配图),利 用检测设备对整车电源管理系统进行性能 测试和故障诊断。 ③使用维修手册或电路图(装配图),利用 检测设备对混合动力发动机控制系统进行性 能测试和故障诊断 |
①了解车载网络(CAN 、MOST、 以太网、LIN、 PWM 、FlexRay等)的常用术语与功能、数据信 号的类别及传输方式、车载网络分类与协议标准、 控制策略。 ②掌握高压接触器的结构、类型,高压上电、充电 时各接触器的时序,整车电源管理系统的结构组 成、控制策略。 ③了解混合动力发动机控制系统的技术特征、控制 策略。 ④能够利用检测设备对车载网络控制系统、整车电 源管理系统、混合动力发动 机控制系统进行性能测试和故障诊断 |
续表
| 序号 |
课程涉及的 主要领域 | 典型工作任务描述 |
主要教学内容与要求 |
| 6 |
汽车制造工 艺技术 |
①依据安全操作规范要求,按照工艺文 件,利用检测设备对冲压件质量进行检 测。 ②依据安全操作规范要求,按照工艺文 件,利用检测设备对电阻点焊焊接、气体 保护焊焊接质量进行检测。 ③依据安全操作规范要求,按照工艺文 件,利用检测设备对涂装件的涂膜质量进 行检测。 ④依据安全操作规范要求,按照工艺文件, 利用高压绝缘拆装工具对汽车 整车及关键零部件进行装配与调试 |
①了解汽车覆盖件冲压工艺、汽车车身焊接工艺、 汽车涂装工艺等基础知识及总装车间生产工艺流 程。 ②掌握冲压铸造模具、钢板模具知识,掌握车身电阻 点焊、气体保护焊等焊接基本原理及质量检验方法, 掌握汽车底漆、面漆的喷涂工艺和汽车总装工艺设 计原则。 ③能够检验冲压件、焊接件、涂装件的质量缺陷。 ④能够编制总装工艺技术文件,能够利用专用工 具对新能源汽车整车及关键 零部件进行装配与调试 |
| 7 |
新能源汽车 试验技术 |
依据编制试验项目要求和标准,使用相关 试验设备和软件,完成新能源汽车整车及 关键零部件试验台架搭建,进行汽车性 能试验、数据采集与分析 | ①掌握新能源汽车试验分类,国家与行业新能源汽 车试验标准。 ②掌握新能源汽车试验设备安全操作与使用方法, 能够搭建试验台架,对新能源汽车整车及关键零部 件进行性能试验。 ③掌握新能源汽车试验数据采集、处 理与分析方法,能够对采集数据进行分析与处理 |
| 8 |
新能源汽车 故障诊断技 术 |
①使用维修手册或电路图(装配图),利 用检测设备诊断与修复低压供电不正常故 障。 ②使用维修手册或电路图(装配图),利 用检测设备诊断与修复高压供电不正常故 障。 ③使用维修手册或电路图(装配图),利 用检测设备诊断与修复充电不正常故障。 ④使用维修手册或电路图(装配图),利 用检测设备诊断与修复无法 正常行驶故障 |
①掌握故障诊断五步法的诊断策略。 ②能完成常见模块线脚定义分析。 ③能够利用检测设备诊断与修复低压供电不正常、 高压供电不正常、充电不正常、无法正常行驶等故 障 |
(三)实践教学体系设计
实践性教学应贯穿于人才培养全过程。根据行业发展和理论教学要求,形成了 实践性教学体系。
实践性教学应贯穿于人才培养全过程。根据行业发展和理论教学要求,形成了 实践性教学体系。
表 5 组织与实践教学明细表
![]() |
课堂 教学 |
实践教学 | 机动 | 复习 考试 |
学期总 周数 |
|||||
| 公共实践 | 实习 | |||||||||
| 军事 技能 |
劳动 教育 |
课程 实践 |
认知 实习 |
岗位 实习 |
实习 学时 |
|||||
| 一 | 16 | 2 | 1 | 2 | 21 | |||||
| 二 | 16 | 1 | 2 | 19 | ||||||
| 三 | 16 | 1 | 1 | 2 | 20 | |||||
| 四 | 16 | 2 | 2 | 20 | ||||||
| 五 | 0 | 24 | 480 | 20 | ||||||
| 六 | 8 | 1 | 9 | 1 | 2 | 20 | ||||
| 合计 | 72 | 2 | 0 | 1 | 1 | 33 | 480 | 6 | 10 | 120 |
(四)素质教育体系
根据行业发展形成了理论教育与实践教学相结合,以学生需求为向导,立足课 堂并拓展课外,有效提升学生的综合素质。
根据行业发展形成了理论教育与实践教学相结合,以学生需求为向导,立足课 堂并拓展课外,有效提升学生的综合素质。
表6 素养提升课程一览表
| 类别 | 序号 | 课程类别 | 开设学期 | 学分 | 学时 | 备注 |
| 公共 基础 选修 课程 |
JT111030 | 文学鉴赏 | 第1-4学期 | 1 | 32 | 1-4学期开设,每 门课程1学分,32 学时 |
| JT111031 | 影视鉴赏 | 第1-4学期 | 1 | 32 | ||
| JT111032 | 创新中国 | 第1-4学期 | 1 | 32 | ||
| JT111033 | 艺术鉴赏 | 第1-4学期 | 1 | 32 | ||
| JT111034 | 中国文化概论 | 第1-4学期 | 1 | 32 | ||
| JT111035 | 节能减排 | 第1-4学期 | 1 | 32 | ||
| JT111036 | 绿色环保 | 第1-4学期 | 1 | 32 | ||
| JT111037 | 金融知识 | 第1-4学期 | 1 | 32 | ||
| JT111038 | 社会责任 | 第1-4学期 | 1 | 32 | ||
| JT111039 | 人口资源 | 第1-4学期 | 1 | 32 | ||
| JT111040 | 海洋科学 | 第1-4学期 | 1 | 32 |
注:1.不得修学与本专业教学计划中的必修课程、专业群选修名称及内容相同的课程,否 则不予记载学分;
2.已考核通过的公共任选、限选课程,否则不予记载学分。
2.已考核通过的公共任选、限选课程,否则不予记载学分。
(五)思想政治素质教育
1.构建“三位一体”思政育人目标体系
1)专业人才培养总目标
培养“技术精、匠德厚、责任强 ”的新能源汽车技术人才,明确“知识技能+职 业素养+家国情怀 ”三位一体培养模式。
知识技能:掌握新能源汽车核心技术;
职业素养:强化安全规范、工匠精神、绿色发展的行业伦理;
家国情怀:树立“ 中国智造 ”使命感与“双碳 ”战略责任感。
2)课程思政体系
1.构建“三位一体”思政育人目标体系
1)专业人才培养总目标
培养“技术精、匠德厚、责任强 ”的新能源汽车技术人才,明确“知识技能+职 业素养+家国情怀 ”三位一体培养模式。
知识技能:掌握新能源汽车核心技术;
职业素养:强化安全规范、工匠精神、绿色发展的行业伦理;
家国情怀:树立“ 中国智造 ”使命感与“双碳 ”战略责任感。
2)课程思政体系
表7 四维协同推进课程思政与思政课程联动
| 课程类型 | 思政映射点 | 典型教学目标案例 |
| 专业核心课 |
技术伦理、职业规范 |
如《动力电池技术》融入“科技自立自强 ”价值观,引 导学生突破“卡脖子 ”技术意识 |
| 专业基础课 |
工匠精神、创新意识 |
如《新能源汽车原理》通过中国新能源汽车发展史,强 化民族品牌自信 |
| 实践类课程 |
安全责任、团队协作 |
如《高压安全实训》结合事故案例,培养学生“生命至 上 ”的安全观 |
纵向衔接:将思政课程中的“社会主义核心价值观 ”“生态文明思想 ”分解为 专业课程可落地的子目标。
横向联动:与马克思主义学院共建“课程思政资源库 ”,共享“大国工 匠 ”“科技创新 ”等主题案例,避免重复建设。
内容协同:挖掘专业课程的“思政富矿 ”。
职业伦理:在《维修与保养》课程中设置“ 电池回收伦理 ”辩论环节,引导学 生思考商业利益与社会责任平衡。
方法协同:创新“专业+思政 ”融合教学模式
项目驱动:组织学生参与“新能源汽车下乡 ”社会实践,调研充电桩建设难 题,撰写报告并提出政策建议(融合“乡村振兴 ”思政主题)。
评价协同:建立“双维度 ”考核体系
横向联动:与马克思主义学院共建“课程思政资源库 ”,共享“大国工 匠 ”“科技创新 ”等主题案例,避免重复建设。
内容协同:挖掘专业课程的“思政富矿 ”。
职业伦理:在《维修与保养》课程中设置“ 电池回收伦理 ”辩论环节,引导学 生思考商业利益与社会责任平衡。
方法协同:创新“专业+思政 ”融合教学模式
项目驱动:组织学生参与“新能源汽车下乡 ”社会实践,调研充电桩建设难 题,撰写报告并提出政策建议(融合“乡村振兴 ”思政主题)。
评价协同:建立“双维度 ”考核体系
知识技能:通过技能竞赛检验技术能力;
职业素养:采用企业导师评价、学生自评量化思政成效。
职业素养:采用企业导师评价、学生自评量化思政成效。
2.构建“三力驱动 ”保障体系
1)制度保障力
制定《新能源汽车技术专业课程思政建设标准》,明确每门课程“至少融入3个 思政元素+1个典型案例 ”;将课程思政成效纳入教师绩效考核, 占比不低于15%。
2)师资支撑力
实施“双师双德 ”培养计划:专业教师每年参与思政教师培训,思政教师每学 期深入企业调研1次;选派骨干教师赴车企挂职,挖掘“工匠精神 ”“劳模精神 ”一 线素材。
3)资源转化力
开发“课程思政 ”活页式教材,增设“安全责任 ”专栏,附事故案例分析、国 家标准条款、企业安全文化手册节选;
1)制度保障力
制定《新能源汽车技术专业课程思政建设标准》,明确每门课程“至少融入3个 思政元素+1个典型案例 ”;将课程思政成效纳入教师绩效考核, 占比不低于15%。
2)师资支撑力
实施“双师双德 ”培养计划:专业教师每年参与思政教师培训,思政教师每学 期深入企业调研1次;选派骨干教师赴车企挂职,挖掘“工匠精神 ”“劳模精神 ”一 线素材。
3)资源转化力
开发“课程思政 ”活页式教材,增设“安全责任 ”专栏,附事故案例分析、国 家标准条款、企业安全文化手册节选;
表8 新能源汽车技术专业课程思政教学实施要点
| 课程名称 | 主要知识点/技能 点 | 思政元素 | 素材案例资源 |
| 新能源汽车高压 安全与防护 | 高压系统安全操 作规范、绝缘检测 技术 |
责任意识(安全责任 重于泰山)、工匠精神 (严谨细致) |
案例:某品牌电动车自燃 事故分析;国家标准 《GB/T18384》安全条款解读 |
| 动力电池技术与 应用 |
锂电池热管理系 统设计、循环寿命 优化 |
绿色发展理念(“双 碳 ” 目标)、创新意识 (技术攻坚) |
案例:宁德时代“麒麟电 池 ”技术突破;《新能源汽 车产业发展规划(2021-2035 年)》 |
| 新能源汽车电机 与电控技术 | 永磁同步电机故 障诊断、能量回收 控制 |
科技报国情怀(突破 “卡脖子 ”技术)、团 队协作(跨学科融合) | 案例:比亚迪IGBT芯片自主 研发历程;华为电机控制算 法开源项目 |
| 智能网联汽车技 术 | 自动驾驶算法设 计、V2X通信协议 | 伦理道德(自动驾驶 伦理困境)、国家安全 意识(数据安全) |
案例:特斯拉数据隐私争 议;《数据安全法》在汽车 领域的应用 |
| 新能源汽车维修 与保养 | 高压断电流 程、电池组拆装 工艺 |
职业规范(标准化作 业)、劳动精神(精益 求精) |
案例:特斯拉维修技师认 证标准;全国职业院校技能 大赛新能源赛项规程 |
| 新能源汽车充电 技术 | 充电站规划与设 计、快充技术原理 | 服务社会意识(民生 工程)、可持续发展 (电网协同优化) | 案例:国家电网“光储 充 ”一体化充电站;北京冬 奥会新能源交通配套项目 |
(六)创新创业素质教育
1.创新创业课程
1)课程体系设计
构建“基础+专业+实践 ”三位一体的创新创业课程体系。基础课程涵盖创新思 维训练、创业基础理论等;专业课程紧密结合新能源汽车技术专业特点,将创新创 业理念融入专业知识教学;实践课程注重培养学生的实际操作能力,利用虚拟仿真 平台模拟创业全过程。
2)教学方法创新
采用多元化教学方法,激发学生的学习兴趣与创新热情。案例教学法引入新能 源汽车行业成功创新创业案例,引导学生分析案例中的创新点与创业策略;邀请行 业专家开展专题讲座与经验分享。
2.创新创业培训
1)分层分类培训模式
开展分层分类的创新创业培训:针对低年级学生,重点开展创新创业意识培养 与基础技能培训,培养学生的创新思维与创新技能;高年级学生开展创业实务培
训,提高学生的创业实战能力。
2)校企合作培训模式
结合行业发展趋势,加强与新能源汽车企业的合作,开展校企联合创新创业培 训,实现优势互补。
3.创新创业竞赛
1)竞赛平台搭建
积极组织学生参加创新创业竞赛活动,搭建校内、外相结合的竞赛平台。形成 校内围绕专业校外针对行业的技能竞赛育人模式。
2)竞赛指导与服务
建立健全竞赛指导机制,指导团队由专业教师、企业导师、创业导师组成,对 参赛项目进行全程跟踪指导。
通过课程学习、培训指导与竞赛的有机结合,形成全方位、多层次的新能源汽 车技术专业创新创业素质教育体系,培养具有创新精神、创业意识与实践能力的高 素质应用型人才,为新能源汽车产业的发展提供人才支撑与智力支持。
1.创新创业课程
1)课程体系设计
构建“基础+专业+实践 ”三位一体的创新创业课程体系。基础课程涵盖创新思 维训练、创业基础理论等;专业课程紧密结合新能源汽车技术专业特点,将创新创 业理念融入专业知识教学;实践课程注重培养学生的实际操作能力,利用虚拟仿真 平台模拟创业全过程。
2)教学方法创新
采用多元化教学方法,激发学生的学习兴趣与创新热情。案例教学法引入新能 源汽车行业成功创新创业案例,引导学生分析案例中的创新点与创业策略;邀请行 业专家开展专题讲座与经验分享。
2.创新创业培训
1)分层分类培训模式
开展分层分类的创新创业培训:针对低年级学生,重点开展创新创业意识培养 与基础技能培训,培养学生的创新思维与创新技能;高年级学生开展创业实务培
训,提高学生的创业实战能力。
2)校企合作培训模式
结合行业发展趋势,加强与新能源汽车企业的合作,开展校企联合创新创业培 训,实现优势互补。
3.创新创业竞赛
1)竞赛平台搭建
积极组织学生参加创新创业竞赛活动,搭建校内、外相结合的竞赛平台。形成 校内围绕专业校外针对行业的技能竞赛育人模式。
2)竞赛指导与服务
建立健全竞赛指导机制,指导团队由专业教师、企业导师、创业导师组成,对 参赛项目进行全程跟踪指导。
通过课程学习、培训指导与竞赛的有机结合,形成全方位、多层次的新能源汽 车技术专业创新创业素质教育体系,培养具有创新精神、创业意识与实践能力的高 素质应用型人才,为新能源汽车产业的发展提供人才支撑与智力支持。
六、教学进程总体安排
(一)学时、学分安排
本专业总学时数为2644,学分133。其中公共基础课程51分,专业核心课程46学 分,专业拓展课程6学分,公共基础选修课程4学分,集中实践模块18学分。
(一)学时、学分安排
本专业总学时数为2644,学分133。其中公共基础课程51分,专业核心课程46学 分,专业拓展课程6学分,公共基础选修课程4学分,集中实践模块18学分。
(二)课程设置总表
表9 教学进程安排
| 课程 类别 |
课程性质 |
课程代码 |
课程名称 |
总 学 时 | 学时分配 | 学分分 数 |
建议开设时间及周学时数 | 备注 |
||||||
| 理论学 时 |
实践学 时 |
一 | 二 | 三 | 四 | 五 | 六 | |||||||
| 16周 | 16周 | 16周 | 16周 | 20周 | 8周 | |||||||||
| 必修 课程 |
公共基础课 程 |
JT111001 | 思想道德与法治 | 48 | 48 | 3 | 2 | |||||||
| JT111002 | 毛泽东思想和中国特色社 会主义理论体系概论 | 32 | 32 | 2 | 2 | |||||||||
| JT111003 | 习近平中国特色社会主义 思想概论 | 48 | 48 | 3 | 2 | |||||||||
| JT111004 | 中华民族共同体概论 | 32 | 32 | 2 | 2 | |||||||||
| JT111005 | 形势与政策 | 32 | 32 | 1 | 在第1-4(或5)学期跨学期开设,每学期开设8学 时,课程设置在第4学期(或第5学期)并记载成绩 | |||||||||
| JT111006 | 国家安全教育 | 16 | 16 | 1 | 2 | 前8 周 | ||||||||
| JT111007 | 军事理论教育 | 36 | 36 | 2 | 2 | |||||||||
| JT111008 | 军事技能 | 112 | 112 | 2 | 开学 初两 周 |
|||||||||
| JT111009 | 信息技术与人工智能技术 概论 | 64 | 64 | 4 | 4 | |||||||||
| JT111010 | 大学英语(一) | 64 | 64 | 4 | 4 | |||||||||
| JT111011 | 大学英语(二) | 64 | 64 | 4 | 4 | |||||||||
| JT111012 | 体育与健康(一) | 36 | 36 | 1 | 2 | |||||||||
| JT111013 | 体育与健康(二) | 36 | 36 | 1 | 2 | |||||||||
| JT111014 | 体育与健康(三) | 36 | 36 | 1 | 2 | |||||||||
| 课程 类别 |
课程性质 |
课程代码 |
课程名称 |
总 学 时 | 学时分配 | 学分分 数 | 建议开设时间及周学时数 | 备注 |
||||||
| 理论学 时 |
实践学 时 |
一 | 二 | 三 | 四 | 五 | 六 | |||||||
| 16周 | 16周 | 16周 | 16周 | 20周 | 8周 | |||||||||
| 必修 课程 |
公共基础课 程 |
JT111015 | 大学生职业生涯与发展规 划 | 16 | 16 | 1 | 2 | 开8 周 | ||||||
| JT111016 | 大学生创新创业教育 | 32 | 32 | 2 | 2 | |||||||||
| JT111017 | 大学生就业指导 | 16 | 16 | 1 | 2 | 后8 周 | ||||||||
| JT111018 | 大学生心理健康教育 | 32 | 32 | 2 | 2 | 集中 开设 |
||||||||
| JT111019 | 劳动教育 | 48 | 48 | 3 | 在第1-6学期开设,每学年16学时 | |||||||||
| JT111020 | 大学生美育 | 32 | 32 | 2 | 2 | 集中 开设 |
||||||||
| JT111021 | 高等数学(一) | 64 | 64 | 4 | 4 | |||||||||
| JT111022 | 高等数学(二) | 64 | 64 | 4 | 4 | |||||||||
| JT111023 | 认知实习 | 20 | 10 | 10 | 1 | 讲座、企业、工作岗位观摩等 | ||||||||
| 小计 | 980 | 638 | 342 | 51 | 18 | 18 | 6 | 4 | 0 | 0 | 0 | |||
| 选修 课程 |
公共基础课 程 |
JT111030 | 文学鉴赏 | 32 | 32 | 1 | 1-4 学期 开 设, 每门 课程 1学 分, 32学 时 |
|||||||
| JT111031 | 影视鉴赏 | 32 | 32 | 1 | ||||||||||
| JT111032 | 创新中国 | 32 | 32 | 1 | ||||||||||
| JT111033 | 艺术鉴赏 | 32 | 32 | 1 | ||||||||||
| JT111034 | 中国文化概论 | 32 | 32 | 1 | ||||||||||
| JT111035 | 节能减排 | 32 | 32 | 1 | ||||||||||
| JT111036 | 绿色环保 | 32 | 32 | 1 | ||||||||||
| JT111037 | 金融知识 | 32 | 32 | 1 | ||||||||||
| JT111038 | 社会责任 | 32 | 32 | 1 | ||||||||||
| JT111039 | 人口资源 | 32 | 32 | 1 | ||||||||||
| JT111040 | 海洋科学 | |||||||||||||
| 小计 | 128 | 128 | 0 | 4 | ||||||||||
| 课程 类别 |
课程性质 |
课程代码 |
课程名称 |
总 学 时 | 学时分配 | 学分分 数 | 建议开设时间及周学时数 | 备注 |
|||||||
| 理论学 时 |
实践学 时 |
一 | 二 | 三 | 四 | 五 | 六 | ||||||||
| 16周 | 16周 | 16周 | 16周 | 20周 | 8周 | ||||||||||
| 必修 课程 |
专业 课程 |
专业 基础 课程 |
JT121001 | 汽车文化 | 32 | 32 | 0 | 2 | 2 | ||||||
| JT121002 | 汽车智能制造概论 | 32 | 32 | 0 | 2 | 2 | |||||||||
| JT121003 | 汽车机械基础 | 64 | 32 | 32 | 4 | 4 | |||||||||
| JT121004 | 汽车机械制图 | 64 | 32 | 32 | 4 | 4 | |||||||||
| JT121005 | 新能源汽车构造 | 64 | 32 | 32 | 4 | 4 | |||||||||
| JT121006 | 新能源汽车电力电子技术 | 64 | 32 | 32 | 4 | 4 | |||||||||
| JT121007 | C语言程序设计基础 | 64 | 32 | 32 | 4 | 2 | |||||||||
| JT121008 | 新能源汽车专业英语 | 32 | 32 | 2 | 2 | ||||||||||
| 小计 | 416 | 256 | 160 | 26 | 10 | 10 | 2 | 2 | 0 | 0 | |||||
| 专业 核心 课程 |
JT121091 | 新能源汽车底盘技术* | 64 | 64 | 4 | 4 | |||||||||
| JT121092 | 新能源汽车电气技术* | 64 | 64 | 4 | 4 | ||||||||||
| JT121093 | 新能源汽车动力蓄电池及 管理技术* | 64 | 64 | 4 | 4 | ||||||||||
| JT121094 | 新能源汽车驱动电机及控 制技术* | 64 | 64 | 4 | 4 | ||||||||||
| JT121095 | 新能源汽车整车控制技术 * | 64 | 64 | 4 | 4 | ||||||||||
| JT121096 | 汽车制造工艺技术* | 64 | 64 | 4 | 4 | ||||||||||
| JT121097 | 新能源汽车试验技术* | 64 | 64 | 4 | 4 | ||||||||||
| JT121098 | 新能源汽车故障诊断技术 * | 64 | 64 | 4 | 4 | ||||||||||
| JT121099 | 顶岗实习 | 480 | 480 | 12 | 24 | ||||||||||
| JT121100 | 毕业设计 | 32 | 32 | 4 | 4 | ||||||||||
| 小计 | 1024 | 0 | 1024 | 48 | 0 | 0 | 16 | 16 | 24 | 4 | |||||
| 课程 类别 |
课程 性质 |
课程代码 |
课程名称 |
总 学 时 | 学时分配 | 学分分 数 | 建议开设时间及周学时数 | 备注 |
||||||
| 理论学 时 |
实践学 时 |
一 | 二 | 三 | 四 | 五 | 六 | |||||||
| 16周 | 16周 | 16周 | 16周 | 20周 | 8周 | |||||||||
| 选修 课程 |
专业 拓展 课程 |
JT122091 | 智能网联汽车概论 | 32 | 32 | 2 | 4 | |||||||
| JT122092 | 汽车智能共享出行概论 | 32 | 32 | 2 | 4 | |||||||||
| JT122093 | 新能源汽车充电技术 | 32 | 32 | 2 | 4 | |||||||||
| JT122094 | 微处理器原理与应用基础 | 32 | 32 | 2 | 4 | |||||||||
| JT122095 | 汽车轻量化技术 | 32 | 32 | 2 | 4 | |||||||||
| JT122096 | 燃料电池汽车技术 | 32 | 32 | 2 | 4 | |||||||||
| JT122097 | Python 程序设计 | 32 | 32 | 2 | 4 | |||||||||
| JT122098 | 计算机辅助设计 | 32 | 32 | 2 | 4 | |||||||||
| JT122099 | 人工智能技术及应用 | 32 | 32 | 2 | 4 | |||||||||
| JT122100 | 汽车生产与质量管理 | 32 | 32 | 2 | 4 | |||||||||
| JT122101 | 二手车鉴定评估 | 32 | 32 | 2 | 4 | |||||||||
| 小计 | 96 | 64 | 32 | 12 | 0 | 0 | 0 | 0 | 0 | 12 | ||||
| 总计 | 2644 | 1086 | 1558 | 133 | 28 | 28 | 24 | 22 | 24 | 16 | ||||
(三)课时学分分配明细
表10 学分分配明细表
| 课程类别课时学分统计表 | |||||||||||||
| 课程类别 |
必修 | 选修 | 合计 |
||||||||||
| 公共必修课 | 专业基础课 | 专业核心 课 |
实习 | 公共基础选修课程 | 专业限选课 (专业任选模块) |
||||||||
| 课时 | 980 | 416 | 544 | 480 | 128 | 96 | 2644 | ||||||
| 学分 | 51 | 26 | 34 | 12 | 4 | 6 | 133 | ||||||
| 学分比例 | 19.2 | 16 | 16 | 40 | 32 | 16 | 20 | ||||||
| 公共基础课 课时 |
1108 | 公共课比 例 |
42% | 专业课时 | 1536 | 专业课比例 | 48% | ||||||
| 总课时数、理论 /实践课时数 | 总课时数 | 2644 | 理论课时数 | 1086 | 实践课时数 | 1558 | |||||||
| 理论/实践 课时比例 | 理论课时比例 | 41% | 实践课时比例 | 59% | |||||||||
| 培养方案学分统计表 | |||||||||||||
| 学分类别 | 学分 | 占总学分比例 | 备注 | ||||||||||
| 公共课(含必修、限选、任选) | 55 | 41% | |||||||||||
| 专业课程教学(含课程实践) | 78 | 59% | |||||||||||
| 实践教学 | 公共实践 | 5 | 18 | 3.8% | 13.8% | ||||||||
| 专业实践 | 13 | 10% | |||||||||||
| 必修课(含军事训练、实训实习) | 123 | 92.5% | |||||||||||
| 选修课(含公共限选、公共任选、专业任选模块) | 10 | 7.5% | |||||||||||
| 总计 | 133 | ||||||||||||
七、实施保障
(一)师资队伍
本专业共有学生296,专任教师16人,其中“双师型 ”教师10人,副教授以上职 称人数4人,研究生3人。
1.基本情况
双师型教:10人(占比62.5%),兼具理论教学与实践指导能力,多数拥有行业 企业经验。
职称结构:副教授及以上职称4人(含高级工程师、行业专家),形成教学 与科研骨干力量;讲师及助教12人,注重教学创新与科研能力提升。
学历结构:硕士研究生3人,持续推动学科前沿知识融入教学;其余教师通过在 职进修、企业实践等方式强化专业素养。
2.专任教师
专业带头人:
专业带头具有副教授职称并具备丰富行业经验的教师担任,全面负责专业建设 与人才培养工作。
教学成果:
指导学生获省一类技能竞赛奖项3项,带领团队建成精品在线开放课程1门。
引入企业真实项目案例20余项,开发“项目化 ”课程模块6个,显著提升学生就 业能力。
双师素质与骨干教师:
本专业骨干教师共4人(含专业带头人),均具备“双师型 ”素质,兼具扎实理 论功底与实践教学能力。
双师素质教师特征:
企业经验:100%具有企业顶岗经历,熟悉行业最新技术标准。
技能认证:8人持有高级工程师 ”、“汽车维修技师 ”等以证书,3人具备 “ 1+X ”证书考评员资质。
教学成果转化:
将企业项目转化为教学案例,开发“理实一体化 ”课程资源包3套。
培养机制:
(一)师资队伍
本专业共有学生296,专任教师16人,其中“双师型 ”教师10人,副教授以上职 称人数4人,研究生3人。
1.基本情况
双师型教:10人(占比62.5%),兼具理论教学与实践指导能力,多数拥有行业 企业经验。
职称结构:副教授及以上职称4人(含高级工程师、行业专家),形成教学 与科研骨干力量;讲师及助教12人,注重教学创新与科研能力提升。
学历结构:硕士研究生3人,持续推动学科前沿知识融入教学;其余教师通过在 职进修、企业实践等方式强化专业素养。
2.专任教师
专业带头人:
专业带头具有副教授职称并具备丰富行业经验的教师担任,全面负责专业建设 与人才培养工作。
教学成果:
指导学生获省一类技能竞赛奖项3项,带领团队建成精品在线开放课程1门。
引入企业真实项目案例20余项,开发“项目化 ”课程模块6个,显著提升学生就 业能力。
双师素质与骨干教师:
本专业骨干教师共4人(含专业带头人),均具备“双师型 ”素质,兼具扎实理 论功底与实践教学能力。
双师素质教师特征:
企业经验:100%具有企业顶岗经历,熟悉行业最新技术标准。
技能认证:8人持有高级工程师 ”、“汽车维修技师 ”等以证书,3人具备 “ 1+X ”证书考评员资质。
教学成果转化:
将企业项目转化为教学案例,开发“理实一体化 ”课程资源包3套。
培养机制:
校企双向流动:每年选派骨干教师赴合作企业挂职,同时聘请企业技术骨干担 任兼职教师(占比达30%)。
教研协同:
组建“教学创新团队 ”,定期开展“企业技术需求分析会 ”,近两年发表多篇 教学改革论文。
3.兼职教师
兼职教师6人,全部为双师型教师,其中中级以上职称4人,其中3人具备
国家汽车领域1+X证书考评员资质和人社部考评员资质,满足了学校授课及专业 化实际操作的培训需求,授课过程群部位最新的技术知识和实践经验,拓宽学生的 视野,使学生更好地了解专业的就业方向和市场需求,提高学生的实践能力和就业 竞争力。
(二)教学设施
1.专业教室基本条件
配备黑(白)板、多媒体计算机、投影设备、音响设备,互联网接入或WiFi环 境,并具有网络安全防护措施。安装应急照明装置并保持良好状态,符合紧急疏散 要求、标志明显、保持逃生通道畅通无阻。
2.校内实践教学条件
1)校内实训室
教研协同:
组建“教学创新团队 ”,定期开展“企业技术需求分析会 ”,近两年发表多篇 教学改革论文。
3.兼职教师
兼职教师6人,全部为双师型教师,其中中级以上职称4人,其中3人具备
国家汽车领域1+X证书考评员资质和人社部考评员资质,满足了学校授课及专业 化实际操作的培训需求,授课过程群部位最新的技术知识和实践经验,拓宽学生的 视野,使学生更好地了解专业的就业方向和市场需求,提高学生的实践能力和就业 竞争力。
(二)教学设施
1.专业教室基本条件
配备黑(白)板、多媒体计算机、投影设备、音响设备,互联网接入或WiFi环 境,并具有网络安全防护措施。安装应急照明装置并保持良好状态,符合紧急疏散 要求、标志明显、保持逃生通道畅通无阻。
2.校内实践教学条件
1)校内实训室
表11 专业实训室功能表
| 序号 | 校实训室 名称 |
主要设备 | 工位数 | 主要功能 | 适用课程 |
| 1 |
比亚迪秦 EV实验室 | 1.比亚迪秦EV整车一辆; 2.比亚迪秦EV试验台一组(五台); 3.比亚迪秦EV示教板一 组 (两台)。 |
50个位 |
一体化授课、 职业技能鉴定 |
新能源纯电 相关课程 |
| 2 |
比亚迪 秦混动 实验室 |
1. 比亚迪秦混动整车一辆; 2. 比亚迪秦混动试验台一组 3. 比亚迪秦混动教板一 组 |
50个位 |
一体化授课、 职业技能鉴定 |
新能源混动 相关课程 |
| 3 |
吉利几 何实验 室 |
1.吉利几何整车一辆; 2.吉利几何试验台一组; 3.吉利几何教板一组。 |
50个位 |
一体化授课、 职业技能鉴定 |
新能源纯电 相关课程 |
3.校外实践教学条件
通过校企合作,与4家企业签订合作协议,建成稳定的校外实训基地,部分基地情况如下表。
通过校企合作,与4家企业签订合作协议,建成稳定的校外实训基地,部分基地情况如下表。
表12 校外实训基地情况表
| 序号 | 实训基地名称 | 主要实训项目 | 实训设备 | 实训指导及实训实习管理 模式 |
| 1 |
一汽解放 |
新能源整车装配工艺 | 智能装配生产线 | 企业导师+学校教师双导 师制 |
| 电池包生产线实训 | 电池Pack测试台 架 | 现代学徒制培养 | ||
| 电驱系统检测 | 电驱系统诊断仪 | 顶岗实习 | ||
| 2 | 青岛大栏一汽大 众汽车销售服务 有限公司 |
整车维修 | 新能源汽车维修 设备 | 企业真实项目导入教学 |
| 3 |
邯郸早行科技教 育有限公司 |
三电系统维护 | 高压安全实训台 | "课岗赛证"融合培养 |
| 充电桩安装调试 | 智能充电桩集群 | 企业认证培训体系 | ||
| 新能源汽车故障诊断 | VR故障模拟系统 | 数字化实习管理平台 | ||
| 4 |
北京汽车制造厂 有限公司德州分 公司 |
充电站建设规划 | 大功率充电桩 | 项目化分组实训 |
| 充电设备运维 | 智能运维终端 | 企业技术员驻校指导 | ||
| 能源管理系统操作 | 光储充一体化系 统 | 实习过程ISO9001质量管 理 |
4.信息化资源
学院与邯郸早行科技教育有限公司共建的新能源汽车技术教学资源库,针对比 亚迪和吉利车型的动画演示、实操视频,生动的展示新能源汽车的工作原理、结构 组成以及故障诊断与维修流程。
信息化教学工具:
在线学习平台:借助超星学习通、校企合作开发的多维一体教学平台等在线学 习平台,教师将课程资料、作业、测试等教学内容发布在平台上。学生在线完成课 程学习、参与讨论交流、提交作业,平台自动记录学习轨迹和成绩,方便教师掌握 学生学习情况,实现个性化教学指导。
5.数字化教材与资料
新能源汽车技术专业的《多维一体化课程—比亚迪秦EV》、《多维一体化课
程—比亚迪秦HEV》、《多维一体化课程—吉利几何》电子教材融入了更多新媒体元 素。
为拓宽学生视野,了解行业前沿动态,学校图书馆购置了相关的行业报告数据 库和学术文献数据库。学生可通过校园网访问,获取新能源汽车行业最新的市场研 究报告、技术发展趋势分析、科研论文等资料。
学院与邯郸早行科技教育有限公司共建的新能源汽车技术教学资源库,针对比 亚迪和吉利车型的动画演示、实操视频,生动的展示新能源汽车的工作原理、结构 组成以及故障诊断与维修流程。
信息化教学工具:
在线学习平台:借助超星学习通、校企合作开发的多维一体教学平台等在线学 习平台,教师将课程资料、作业、测试等教学内容发布在平台上。学生在线完成课 程学习、参与讨论交流、提交作业,平台自动记录学习轨迹和成绩,方便教师掌握 学生学习情况,实现个性化教学指导。
5.数字化教材与资料
新能源汽车技术专业的《多维一体化课程—比亚迪秦EV》、《多维一体化课
程—比亚迪秦HEV》、《多维一体化课程—吉利几何》电子教材融入了更多新媒体元 素。
为拓宽学生视野,了解行业前沿动态,学校图书馆购置了相关的行业报告数据 库和学术文献数据库。学生可通过校园网访问,获取新能源汽车行业最新的市场研 究报告、技术发展趋势分析、科研论文等资料。
(三)教学资源
1.教材使用及开发情况
使用教材全部为教育部“十三五 ”、“十四五 ”国家规划教材,校企合作开发 的《多维一体化比亚迪秦—EV》、《多维一体化比亚迪秦—EV任务工单》、《多维 一体化比亚迪秦—混动》、《多维一体化比亚迪秦—混动任务工单》已完成校内出 版,近期将在出版社出版.
2.馆藏图书
专业图书总量:10000册左右,覆盖新能源汽车技术全产业链。
1)领域:
动力电池技术:如《新能源汽车动力电池系统设计与制造》《锂离子电池原理 与应用》等,侧重电池结构、热管理、梯次利用等内容。
电机与电控系统:包括《新能源汽车电机驱动技术》《电动汽车电力电子与电
机驱动》,涉及电机控制策略、电力电子器件选型等。
整车技术:如《新能源汽车构造、原理与检修》《电动汽车设计》,涵盖纯电 动、插电式混动车型的结构解析与故障诊断。
充电技术与智能网联:包括《电动汽车充电设施设计与运营》《智能网联汽车 技术》,介绍充电桩原理、车联网技术等。
2)特色资源
行业标准与案例集:收录新能源汽车国家标准(如GB/T18384系列)、主流车企 (如比亚迪、特斯拉)维修手册及典型故障案例分析手册。
实训配套教材:与校内实训基地(如新能源汽车实训中心)配套的实操指导 书,如《新能源汽车高压安全与维修实训教程》。
电子资源:购买共享行业数据库(CNKI新能源汽车专题库),提供期刊论文、 行业报告在线阅读。
(四)教学方法
1.教学模式
专业核心课程全部采用理实一体化教学、校企双元育人;对接产业,强化实 践;信息化教学手段:技术赋能,提升效率;分层分类教学:适配不同培养目标;
1.教材使用及开发情况
使用教材全部为教育部“十三五 ”、“十四五 ”国家规划教材,校企合作开发 的《多维一体化比亚迪秦—EV》、《多维一体化比亚迪秦—EV任务工单》、《多维 一体化比亚迪秦—混动》、《多维一体化比亚迪秦—混动任务工单》已完成校内出 版,近期将在出版社出版.
2.馆藏图书
专业图书总量:10000册左右,覆盖新能源汽车技术全产业链。
1)领域:
动力电池技术:如《新能源汽车动力电池系统设计与制造》《锂离子电池原理 与应用》等,侧重电池结构、热管理、梯次利用等内容。
电机与电控系统:包括《新能源汽车电机驱动技术》《电动汽车电力电子与电
机驱动》,涉及电机控制策略、电力电子器件选型等。
整车技术:如《新能源汽车构造、原理与检修》《电动汽车设计》,涵盖纯电 动、插电式混动车型的结构解析与故障诊断。
充电技术与智能网联:包括《电动汽车充电设施设计与运营》《智能网联汽车 技术》,介绍充电桩原理、车联网技术等。
2)特色资源
行业标准与案例集:收录新能源汽车国家标准(如GB/T18384系列)、主流车企 (如比亚迪、特斯拉)维修手册及典型故障案例分析手册。
实训配套教材:与校内实训基地(如新能源汽车实训中心)配套的实操指导 书,如《新能源汽车高压安全与维修实训教程》。
电子资源:购买共享行业数据库(CNKI新能源汽车专题库),提供期刊论文、 行业报告在线阅读。
(四)教学方法
1.教学模式
专业核心课程全部采用理实一体化教学、校企双元育人;对接产业,强化实 践;信息化教学手段:技术赋能,提升效率;分层分类教学:适配不同培养目标;
考核评价创新:过程性+多元化等多种教学模式。
教学方法(以新能源汽车故障诊断技术一体化教学为例)
以项目教学法为基础,以学生岗位职业能力为主线,实施场景化实训教学:依 托校内一体化教室将学生分组教学,按照教师师范、学生自主实践的组织流程。
教学手段
采用线下线上相结合的教学手段,利用已经在学习通在线平台建设好的慕课, 辅助多媒体教学和现场实操演示的手段进行互动教学。
(五)考核评价
1.课程考核
打破“期末一张卷 ”模式,将过程评价、企业评价与期末考试有机结合。一体 化课程形成性考核(60%)+终结性考核(40%)相结合的考核方式。终结性考核可分 为期末考试或课程学习成果考核,
2.专项实践考核
将职业技能与技能竞赛考核标准融入实践考核评价,形成了“ 以证代考 ”的评 价模式。
(六)质量管理
(1)建立新能源汽车专业建设和教学质量诊断与改进机制,健全专业教学质量 监控管理制度,通过教学实施,过程监控、质量评价和持续改进,达成人才培养规 格。
(2)完善教学管理机制,定期开展课程建设水平和教学质量诊断与改进,建立 与企业联动的实践教学环节督导制度,严明教学纪律,强化教学组织功能,定期开展公开课、示范课等教研活动。
(3)健全毕业生跟踪反馈与社会评价机制,并对生源情况、在校生学业水平、 毕业生就业情况等进行分析,定期评价人才培养质量和培养目标达成情况。
八、毕业要求
(一)学分要求
总学分:要求学生毕业最低学分129学分。毕业最低学分由公共必修课学分、专 业必修课学分、专业选修课三部分组成。
(二)证书要求
教学方法(以新能源汽车故障诊断技术一体化教学为例)
以项目教学法为基础,以学生岗位职业能力为主线,实施场景化实训教学:依 托校内一体化教室将学生分组教学,按照教师师范、学生自主实践的组织流程。
教学手段
采用线下线上相结合的教学手段,利用已经在学习通在线平台建设好的慕课, 辅助多媒体教学和现场实操演示的手段进行互动教学。
(五)考核评价
1.课程考核
打破“期末一张卷 ”模式,将过程评价、企业评价与期末考试有机结合。一体 化课程形成性考核(60%)+终结性考核(40%)相结合的考核方式。终结性考核可分 为期末考试或课程学习成果考核,
2.专项实践考核
将职业技能与技能竞赛考核标准融入实践考核评价,形成了“ 以证代考 ”的评 价模式。
(六)质量管理
(1)建立新能源汽车专业建设和教学质量诊断与改进机制,健全专业教学质量 监控管理制度,通过教学实施,过程监控、质量评价和持续改进,达成人才培养规 格。
(2)完善教学管理机制,定期开展课程建设水平和教学质量诊断与改进,建立 与企业联动的实践教学环节督导制度,严明教学纪律,强化教学组织功能,定期开展公开课、示范课等教研活动。
(3)健全毕业生跟踪反馈与社会评价机制,并对生源情况、在校生学业水平、 毕业生就业情况等进行分析,定期评价人才培养质量和培养目标达成情况。
八、毕业要求
(一)学分要求
总学分:要求学生毕业最低学分129学分。毕业最低学分由公共必修课学分、专 业必修课学分、专业选修课三部分组成。
(二)证书要求
表13 通用证书要求
| 序号 | 证书名称 | 颁证单位 | 等级 | 性质 |
| 1 | 普通话水平测试等级证 书 |
山东省语言文字工作委员会 | 二级乙等及以上 | 必取 |
| 2 | 计算机等级证书 | 选取 |
表14 职业资格/职业技能等级证书要求
| 序号 | 证书名称 | 颁证单位 | 等级 | 性质 |
| 1 | 汽车维修工 | 人力资源和社会保障部 | 三级 | 必取 |
| 2 | 低压电工上岗证 | 应急管理局 | 上岗证 | 选取 |
| 3 | 电工技能证 | 人力资源和社会保障部 | 三级 | 选取 |






