首页
重要通知
招生简讯
招生专业
考生问答
招生简章
在线报名
录取查询
校园生活
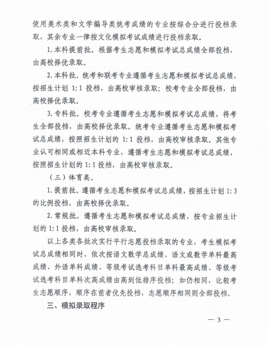
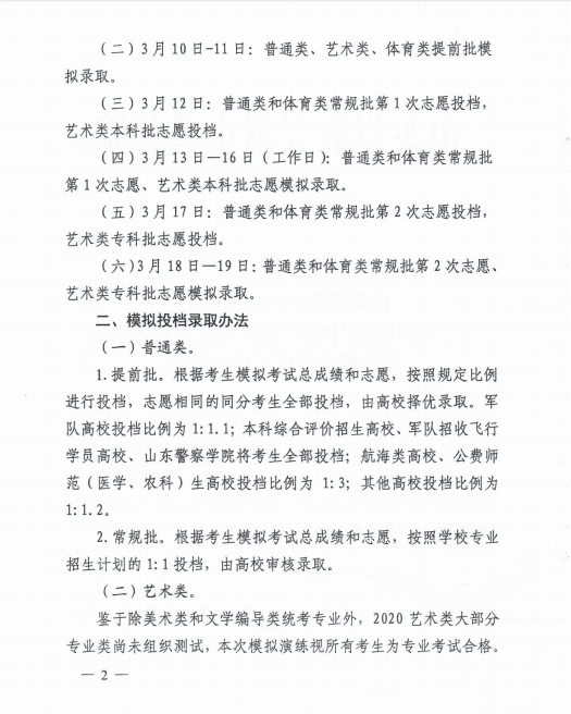
关于组织实施山东省2020年普通高等学校招生模拟录取工作的通知
新闻编辑:
发布日期:2020-03-18
上一篇:
关于职业院校学生2020年春季学期延期开学期间居家学习的指导意见
下一篇:
招 生 快 讯
重要通知
德州科技职业学院2025年单独考试招生和综合评价招生考试成绩查询及复核的通知
德州科技职业学院2025年单独考试招生和综合评价招生拟录取名单公示
山东省2025年春季高考技能测试试题或考试范围--山东省教育招生考试院发布
2025年单招综评招生考试工作日程安排
德州科技职业学院2025年单独招生和综合评价招生校考准考证打印通知
阅读排行
1
“十三五”山东教育十件大事
2
关于进一步完善职业教育考试招生制度的意见
3
德州科技职业学院招生咨询电话
4
2022年度职业教育改革发展成效明显的市、县(市、区)名单
5
山东省2024年成人高等学校招生录取去向查询